Multi room type booking
Allow travelers to book up to eight room or rate types in a single itinerary
Overview
Rapid partners have access to a range of different room and rate types across Expedia Group's industry-leading inventory of properties. The multi room type feature facilitates easier booking for groups traveling together by enabling travelers to book up to eight room or rate types in a single itinerary, simplifying the booking and servicing processes. For example, a traveler seeking to book one king room with breakfast and one twin room without breakfast.
How it works
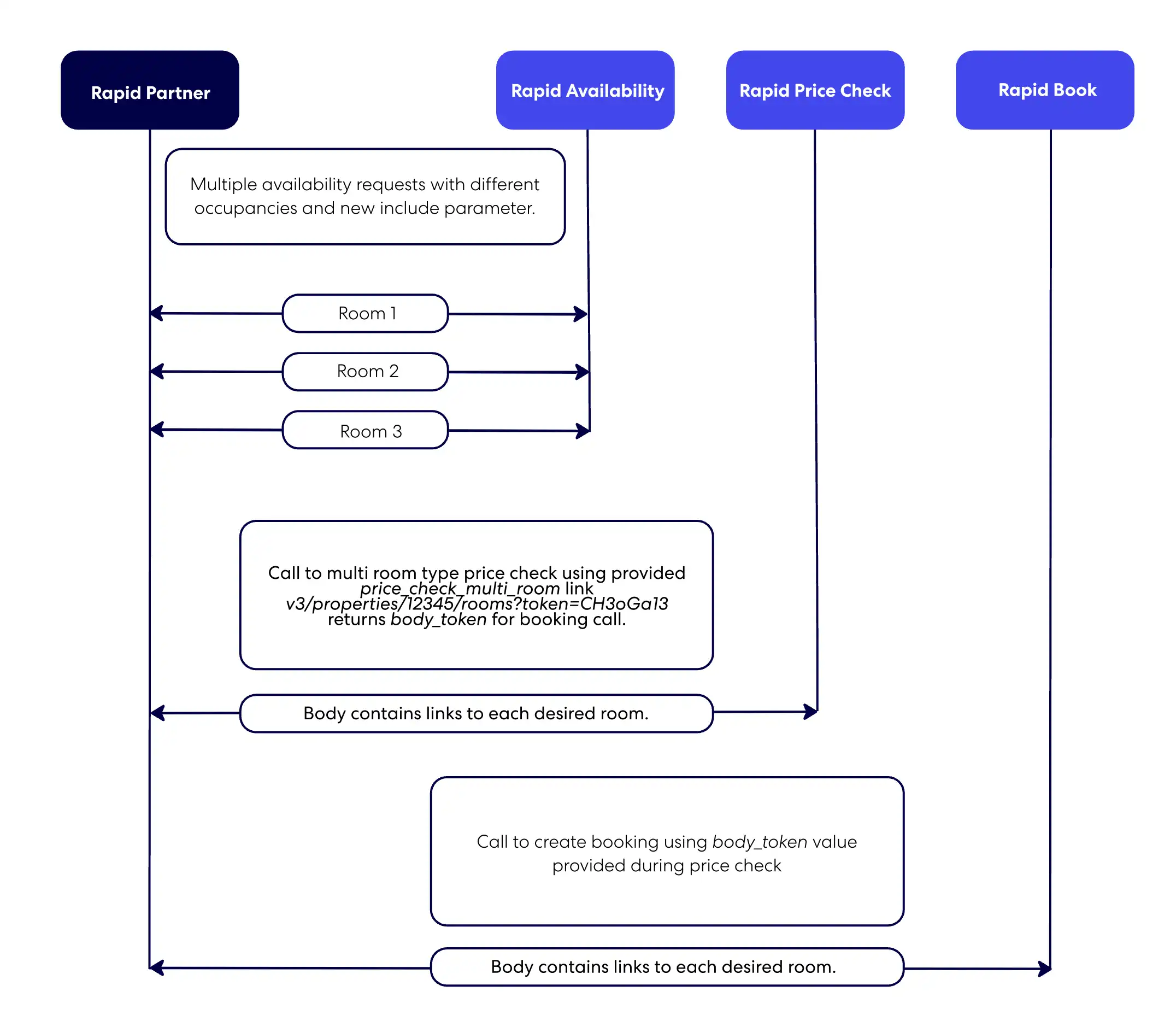
Using the new links.price_check_multi_room parameter, you can make multiple availability requests with different occupancies.
The Shopping path conditions must be the same for all Availability searches made for room types. This includes:
checkincheckoutcurrencycountry_codelanguageproperty_idsales_channelsales_environmenttravel_purposebilling_termspartner_point_of_salepayment_terms
Please note: Each room returned includes its own distinct set of rates, amenities, cancel_penalties, occupancy_pricing, and totals. As such, when multiple room rates are selected as part of a multi-room type booking, each one must be clearly and individually presented to the traveler to avoid confusion about which rate conditions apply to which room.
Integration process flow and API examples
Availability step
- Use the
links.price_check_multi_roomquery parameter to make multiple Availability requests with different room occupancies. - Each response will return a multi-room link that can be used to initiate a POST Price Check request.
Example request:
GET /v3/properties/availability?checkin=2025-09-09&checkout=2025-09-10&country_code=US¤cy=USD&language=en-US&property_id=19&rate_plan_count=250&sales_channel=website&sales_environment=hotel_only&occupancy=1&include=links.price_check_multi_roomExample response:
[
{
"property_id": "19",
"status": "available",
"rooms": [
{
"id": "212410677",
"room_name": "Luxe Room",
"rates": [
{
"id": "236167773",
"status": "available",
"available_rooms": 22,
"refundable": true,
"member_deal_available": true,
"sale_scenario": {},
"merchant_of_record": "expedia",
"amenities": {},
"links": {
"payment_options": {}
},
"bed_groups": {
"37321": {
"id": "37321",
"description": "1 King Bed",
"links": {
"price_check": {
"method": "GET",
"href": "/v3/properties/19/rooms/212410677/rates/236167773?token=F~OjogZCQ0Nhky..."
}
},
"configuration": []
},
"37340": {
"id": "37340",
"description": "2 Queen Beds",
"links": {
"price_check": {
"method": "GET",
"href": "/v3/properties/19/rooms/212410677/rates/236167773?token=F~OjogZCQ0Nhky..."
}
},
"configuration": []
}
},
"cancel_penalties": [],
"occupancy_pricing": {}
}
]
}
],
"links": {
"price_check_multi_room": {
"method": "POST",
"href": "/v3/properties/19/rooms?token=QFlCEVhQRmxHFg4EXVpVOlEBCFcADFIMUkB6UVBXCEsTXFsCBA9WWgFUAFIH"
}
},
"score": 603
}
]Price Check step
- For each Availability response with varying room occupancies, extract the Price Check links and include them in the POST request body under each room's
hrefcontainer. Assign aunique traveler_referenceto each room to distinguish the individual rate bookings. - Submit the Price Check request to confirm the availability of each room. The response will include both a booking link and a session token required for the subsequent booking request.
Example request:
POST /v3/properties/19/rooms?token=QFlCEVhQRmxHFg4EXVpVOlEBCFcADFIMUkB6UVBXCEsTXFsCBA9WWgFUAFIH
"rooms": [
{
"traveler_reference": "King",
"href": "/v3/properties/19/rooms/200093863/rates/203299127?token=F~OjogZCQ0NhkyAQ9PYWUCZ202D2gCCVAMS1YAFAUNITJUAVQGGAldTgVUc2dhNXdkHVZTAAFXAVFUFABQC1QbBgAGVB4PVgUMGldQUgAGVlcPUgUHUT5BUVhQAwdUCwQVAQcEChpVBwIBGQZSUlkfVwEDUVMHAgtSBVoCVDJTA1EJAwRBNAADXQdCYlMNUwixOGJsYiOyYDlRp2A3B1FQAASvM29XFSldWwYRJFFXljNOa0pAFk8SBhMOQC5YW1R7VlNAG0ZFUEIEFgMRfw9bXhscQERNUF0XXUBJRggFGG7XYzBWUa8xZFYJTQUFhTBi0DU8lDYyvGE19jdk_jVnmGdlnjZHAVRRVAcBBQMUBAQCCEwMU1YDFQ4GAAdPBg1cUwcFAAwBAloA0zonBlUBBUwBBRpVVGcKVwxTDQsNVRoDUQ8CVlIFBVBq3zo2FwedYDIIe0iv"
},
{
"traveler_reference": "Queen",
"href": "/v3/properties/19/rooms/314008365/rates/380069275?token=F~OjogZCQ0NhkyAQ9PYWUCZ202D2gCCVAMS1YAFAUNITJUAVQGGAldTgVUc2dhNXdkHVZTAAFXAVFUFABQC1QbBgAGVB4PVgUMGldQUgAGVlcPUgUHUT5BUVhQAwdUCwQVAQcEChpVBwIBGQZSUlkfVwEDUVMHAgtSBVoCVDJTA1EJAwRBNAADXQdCYlMNUwixOGJsYiOyYDlRp2A3B1FQBgWvM2lUFTNBUARfRnZWUEHDMQA5GRQWGkFRQF8TZEZcVlkgUgAUFRoSXUNWFlwXaExVB1saHRESQVVeEFtAHBFfUE8512QyU1fyYjQDUR9TCdQ5Zd8yMJM1Z71nZ6dkOf1mNZRhM59hE1VQVFdYVVZWHAAJBg4bDAFTUE5bA10AHVQCW1dQAgENUgoBAdcxLlMBAQJJVQUVVwcyCwADUAAMUAgaV1YHBlcBUA0HO45nYEVVmWcyRag8NQ=="
}
]
}'Example response:
{
"rooms": [
{
"traveler_reference": "King",
"status": "available",
"available_rooms": 242,
"occupancy_pricing": {},
"cancel_penalties": []
},
{
"traveler_reference": "Queen",
"status": "available",
"available_rooms": 390,
"occupancy_pricing": {},
"cancel_penalties": []
}
],
"links": {
"book": {
"method": "POST",
"href": "/v3/itineraries?token=QFlCEVhQRmxHFg4EXVpVOlEBCFcADFIMUkB6UVBXCEsTXFsCBA9WWgFUAFIH",
"body_token": "REhZAQsABAoHQhIKW0ZADFYCahJRTQoENTJ4d3F1L3codEBBWlYJEAlBDiYRVAF9UAtSQVYHRlJwHFV2F1QEXVdVQkNXXVNMElAGQAd1RAQKABAHBkFXcRxXAkRaVwtnWQATAQVEACIdBlZTBAgCWApeA1YUBQtAASAWBAYUUhBcaVlXFQcBQQR5Q1AGUwAAC1gAAFAPRApTEFNxEVRRQFRBVzoSTBJREFMDQwdyEQBTY2UjLHIjMXURUFcUB3AcAQUDWgtDV0xEBgsWBycQCwsFUxsMABZRBhECJxcGV0MXC1EBOgZYAA1fBlURVwNGC3UdVgVVVQ9HAxBXVBJUe0BWBlkGX1cGRUMDVBEKJBBTAwdZCURTHQUAQFEhEgpWQgBRFlpWUQBZBB0LBkAAcUQDAUMWEFYdVARDC3IcVwZUCFdXCTxdVQ5SAEprDloJG2wCBARfQRYKVhwLI0ECU15QDhFdHVFUEgZwQwZWQUQSEQoMVBA5CgFDUAUSUSMXAgoCURMHBhYFJ0RQBlRVAWcMUUcCC0cKJ0MLCwYDUApXFFQBEAsnRgZWWwFQOVdTSgZHDRRBCg5fHFAGF1V3FwYEBhYEA3tcWQURVwR2BFIdAwcQBidAAAsHVVJqWwlWVg1RRkUARwpXWkFTBh0BIBxUB0AEdRxScUYGdRFUARBARlUWBXYWVgUdVSMRVHMWC1NyWAxfI10FEFRxEVRRFwd2F1AlEFAGRghLAxEGdxdTAhRRIxNXIBQGUC5YW1QcBnRHBVYTC3tEAXoWBlRETFheFlxMSBZWdxECVhcHJAJAVXZBUCEVU1EdVHURV3JGCgZpEVJWWkYGVBBWJxJRekBWBlsAUUATVghSHxELVxBScEQKVwYTCgUXVyBHBQoWXwpaPF1WFVAHRAt4EVcBA1AFAwdcVgUNQwRUHAN6QAYEFllABzxZVEYCVx0HIBFXUABeUVUFCwEPURwKUEECIh0DUBBZTAY5Q01DAxFWABRRIENXAzEyIisiI2VzR1AAFQpzQAQHVV5YEQ8WEQQCQAskEFACDlYXVlccCwcRUXtDA1RDR1AHBmsHUQVaAVZSHFcHQVd0RlMDXwNYQQMTAAYTBXATAQJYUg9WAEYRUwQdAnQQBlYDU1UWVRMHCkMKc0EEAUUEVRZWUAUDWF0XUwtDBiQUBQsRQRZWEwZUFlZ6EwIBUllcB1xnCwdZA1VBZg5XXRtnBV0AWRIXBlRGAXQQAFcAVA5HUEQDVBEBdxdTAkIXEkYOClRGPQxVEAELFgQjElYECwxEBgsWBiUQCwtSB1FnWFdGBgYVV3MRVwFWVQFQVUACU0YKIBQGV1MGXGtcAURQRgpEElwKCBJUCkBXdRFRAAdGBVZgE1FcCxBTASNdAUQTCgUXVyBHBQoGVQFoAFtcVgtSFEpYQAxcXkQDARJXJBYKVBNTexQOJxEDJx0GUBdJQAYVUHsRUwZAUXJDVCYWAAFpEVxdDCZVBR0EIUcKCkZUdBEGJRFWAEILGwNABCFDUVdDUXYSVyEXAgphEFNQWhYCJ0RQBhMCJh1QdkcCCxNMBwhNUEFNRg0lFFQBEAolURFTfUEBIhYEC0ACIEECJ0dcXBBXWgdYRmtZUWxEVlNaRQYJIGxkJHJxcBNHUQIAQEsMXlFqSwlNQgdTDkUAQwpcGRQTXVtXTFoOUAZaEUsAVQZBRF0IVDtNX1QOAVBXUQVcB1AZBQYGAUwNBAQOTFoAV1QfUF4CBAEAVwQDV1JWExJYElFsQEsRVQwWEFcGCkVdDQtQWWxbQVgVRAFEH1sUR01cWQNHZkpVEUZRXl08XVANXQUMUgoDAwdJUgNUUE4MBlACSAkBXg0VXAABUgVWUFADUgIDHhYBR0cKXVs8XgIMU1cIAwZYU1cVUFZSCBoGUAJRGlldBAEaWwdWAgQGBwFYDQZVFg1QXVARBFRdW1MIFGRqQ0dZEUpXB15CURNZARVEE10GBx4FCQBQWRVIFlZIBxZEGGdYBl8JAUUVVlhWFWsBXEcLEwkLXAcIF1gODUNSDj1dXlRJQ1FQWlZFBRUHUGlEDFUACFAAC1cUVlAUCARgUQlDAicGABxXIgFWF1wCUwYDCVQGVT4TFxNQTwdYbRZDQERZRFYLZn5-eS1jK2tgM3dudHlqZDE3YnY2dRBbXRJnQgVCVkRcVQJURwFHV1dHD00UTDpSWF0ADjZgEFEHQw1dCwEKAg0VB19dBQldDw0BCVMMHFIBTAhYExFTRhINV0dqQhcJUwtYUD5YAgkGBAdRBQVEAUMQEVRaARwMYGB9FV0XRQ1FXVECQFBcWjlWVl1VX2BrcBUOVUZbAUZdC1Q6AVoFCwtVDV4IRVJcAFIIV0FMWQUDBlYZVgxIVwdAew0BV18QR1heA1QEUwALVwFYAw=="
}
}
}Create Booking step
- Construct the booking request using the booking link as a query parameter and include the session token in the request body.
- Populate each room object with the corresponding
traveler_referenceand complete the traveler's booking details, then submit the request. - Upon success, a single itinerary ID will be returned representing the booking of multiple room types.
Example request:
POST /v3/itineraries?token=QFlCEVhQRmxHFg4EXVpVOlEBCFcADFIMUkB6UVBXCEsTXFsCBA9WWgFUAFIH
{
"rooms": [
{
"given_name": "",
"family_name": "",
"traveler_reference": "King"
},
{
"given_name": "",
"family_name": "",
"traveler_reference": "Queen"
}
],
"payments": [],
"body_token": "REhZAQsABAoHQhIKW0ZADFYCahJRTQoENTJ4d3F1L3codEBBWlYJEAlBDiYRVAF9UAtSQVYHRlJwHFV2F1QEXVdVQkNXXVNMElAGQAd1RAQKABAHBkFXcRxXAkRaVwtnWQATAQVEACIdBlZTBAgCWApeA1YUBQtAASAWBAYUUhBcaVlXFQcBQQR5Q1AGUwAAC1gAAFAPRApTEFNxEVRRQFRBVzoSTBJREFMDQwdyEQBTY2UjLHIjMXURUFcUB3AcAQUDWgtDV0xEBgsWBycQCwsFUxsMABZRBhECJxcGV0MXC1EBOgZYAA1fBlURVwNGC3UdVgVVVQ9HAxBXVBJUe0BWBlkGX1cGRUMDVBEKJBBTAwdZCURTHQUAQFEhEgpWQgBRFlpWUQBZBB0LBkAAcUQDAUMWEFYdVARDC3IcVwZUCFdXCTxdVQ5SAEprDloJG2wCBARfQRYKVhwLI0ECU15QDhFdHVFUEgZwQwZWQUQSEQoMVBA5CgFDUAUSUSMXAgo_Example response:
{
"links": {
"retrieve": {
"method": "GET",
"href": "/v3/itineraries/9069459818327?token=REhZAQsABAoHQhIKW0ZADFYCahJRTQoENTJ4d3F1L3codEBeUEsHC1UKTTtbAGxEXAZaFgAIJjlhfCZ9c0BEV1JTRUFfXVdqRA1BF1dRXERZQVxRGRQXW1oAHVVdXQVTFhZTVVITQQpWUzsVXVwPUFwCAFdVVgtIV1UGDhlSBgIPG1JSUgAeAA9ZUFYBBFFWW1FbFxFRFV0-QRhCUVsXQFRRWxEPWgxVWT5TFFtER1cTFlIXEUINDlRGPRZURkBQXFk9XgALAA9ZAwBVVVMYDl9UUxgMVFJVGQxSAgsZXQRXBFQGUwBWVVZdRUJRFkIKV1pnDVMOAQAFAAZcBAFLDQQABBlXB1RQGgcIUlAUXQYFAwcLAw5XAVRUQw8DWV8RUQJSXlFcHTdmR0tWQRdQVVxDUkcNAR5IFF8FXBxaDVFVDx5EEAxAVRFEHGddBQlUWxUVAAlWQWxdCk9REAteDF1fFl9QVxcDW2tcCFgdFFYHDwMXUBYDBzoSC1pSX1ACAg0dVQAYBQJjVlBHB3cFUx1WdFYBF1cPV1AIDQwDUGJARRRSQ1wIPEQRSxRbFVYLbCt-KitiLT5layNidyppYmFkZ3xldhZbUhZrF1VABEUFV1RZRwFDUVYQXkJHQTlbXwBTDmIyFQZZRA0FCQkLUwFAVg1UVFIMXV4BBgZTHlQAGwAKFkVSFkNWAxBrEUJcXwhVVD1RBQVUBVQCAVJFUUBHQAAIVhsJYDJ1QF5GRlsSVFgBFl8NDW5XDQFUCGZqchEPVhZdXEwIWl5sVw5UV1dVDggIF1ALUVdbC0dAWAFVUAdJVVwdUFMeBlxVDF1eVl1PBVlWEVcEA00VA1MPWQIWW0ETHFYMWkByDlFaDkYUXFwJVwQADwQDXFRT"
}
},
"itinerary_id": "7069459818327"
}End-to-end booking flow

Common errors on Price Check with resolutions
| Field | Type | HTTP status | Error message | Correction |
|---|---|---|---|---|
checkin | token | 400 | Products must have the same checkin date. | Must be same in all tokens to ensure same shopping experience. |
checkout | token | 400 | Products must have the same checkout date. | Must be same in all tokens to ensure same shopping experience. |
language | token | 400 | Products must have the same language. | Must be same in all tokens to ensure same shopping experience. |
country_code | token | 400 | Products must have the same country_code. | Must be same in all tokens to ensure same shopping experience. |
currency | token | 400 | Products must have the same currency. | Must be same in all tokens to ensure same shopping experience. |
sales_channel | token | 400 | Products must have the same sales_channel. | Must be same in all tokens to ensure same shopping experience. |
sales_environment | token | 400 | Products must have the same sales_environment. | Must be same in all tokens to ensure same shopping experience. |
travel_purpose | token | 400 | Products must have the same travel_purpose. | Must be same in all tokens to ensure same shopping experience. |
property_id | href | 400 | Products must have the same property_id. | The property ID in a href must match that of the POST path. |
merchant_of_record | token | 400 | Products must have the same merchant_of_record. | Part of the Shop response. Expedia and property collect products cannot be mix and matched. |
occupancy | token | 400 | Number of occupancies must be less than 9. | Totals the occupancies (within tokens) across all hrefs to ensure no more than 8 rooms. |
Note: Some other common errors that can occur during multi room booking are the same as those that occur during Rapid Booking such as credit card and billing contact errors. Please refer to Rapid error handling on these errors.
Additional resources
Whether you're looking to try out all the Rapid API endpoints or to download its OpenAPI specs or our Postman collection, we have you covered.